Cygnet IRP API

Cygnet IRP API

Below are contents that can be accessed under API section of Cygnet IRP homepage.

        1.       Specifications

        2.       Overview and Benefit

        3.       Pre-Requisites

        4.       Credentials

        5.       Best Practices

        6.       Version Management

        7.       Error Codes list

Home > API > Specifications:

API specification have the understanding of below listed APIs. The information consists of version details, briefing of request and response payloads along with sample request and response payloads.

-          -          Vital APIs

Authentication

Get GSTIN Details API

Sync GSTIN Details from CP

-          Core APIs

Generate IRN Details

Cancel IRN API

Get IRN Details

Get IRN by Document Details

-          E-way Bill APIs

Generate E-way bill by IRN

Get E-way Bill Details by IRN

-          E-invoice VAS (Value Added Services) APIs

E-invoice enablement status

E-invoice Generated against me

Verify IRN

-          GST VAS (Value Added Services) APIs

GSTIN Search












 

Home > API > Overview & Benefits:

Overview on E-invoice APIs and the benefits of using the same.

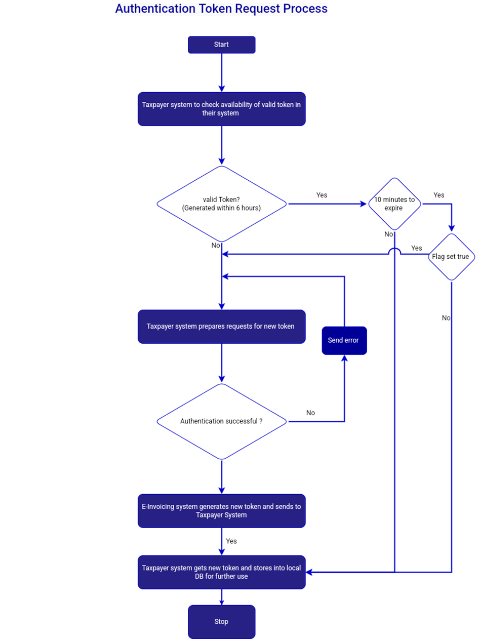
     o   API > Overview & Benefits >Authentication Token Request Process flow:




   o   API > Overview & Benefits >Process Flow for Other Service:





Home > API > Pre-Requisites

To use the API interface, Taxpayers / GSPs / ERPs / E-Comm. operators (ECO) must meet certain conditions that can be seen on this screen of the IRP portal.



Home > API > Credentials

·         E-invoice API has two sets of credentials - Client Id and Client Secret, and User Id and Password.

·         Client Id and Client Secret are provided to the Service Providers like GSPs, ERPs and ECOs (E-Commerce Operators).

·         If the taxpayer wants to access the API directly, as notified by the Cygnet IRP for category of taxpayers, they will get Client Id and Client Secret. The Client Id and Client Secret, provided to the taxpayer, can be used for GSTINs of his PAN India. That is, the Client Id and Client Secret can be used by the notified taxpayer for all his sister concerned GSTINs, which have same PAN.

·         Username and Password are created by each taxpayer for his GSTIN to generate IRNs.

Home > API > Best Practices

Below enlisted are the best of practices that shall be considered while integrating Cygnet IRP APIs.

·         API Interface for Taxpayer Automated system

·         Store the response values

·         Validate the JSON Schema and data before requesting

·         Check the response status and act accordingly

·         Don't request for the token for every transaction

·         Re-generate the token before expiry

·         Don't store E-invoice system's SSL Certificate

 

Home > API > Version Management

There would be changes in the E Invoice system due to various factors such as changes in the rules through relevant Government notifications, processes, user feedbacks, and technical / performance requirements. Utmost care would be taken while incorporating certain changes, so that the end users' system does not break or need to be modified. But certain changes may force certain modifications in the consuming application, which are inevitable.

 

As of now, there are two version numbers in use in e-invoice system:

-          Schema version

-          API version

 

Home > API > Error Codes List:

List of all the Error codes are available here carrying the error details. The description, reason and resolution can also be found against each error codes.



Home > Release Notes:

All announcements will be shown here. Further details can be accessed by clicking on the notes.



    • Related Articles

    • Key offerings at Cygnet IRP

      Cygnet E-invoicing offline tool Cygnet E-invoicing tool is a desktop-based application that can be downloaded into any local or virtual machine or server. This tool can be used to register the taxpayer on Cygnet IRP. Activities like Invoice creation, ...
    • E-Invoice API Enablement

      Overview: E-Invoice API enablement is required for sending your transactions to IRP portal through API. Key Benefits: Enabling the E-Invoice API helps make the connection with IRP portal for sending the e-invoice data and generate IRN & QR code. How ...
    • Search Taxpayer for cygnet IRP

      1.1. Taxpayer: Taxpayer functionality will provide with the basic details of GSTIN. Navigation: Go to Home >> Search >> Taxpayer >> Enter the GSTIN - Search Taxpayer will get the below shown details for searched GSTIN. 1.1. E-invoice Enablement ...
    • Enrich API Migration

      Connectivity URLs Cygnet GSP offers two AWS environments for Enriched API & FTP. 1) Sandbox & 2) Production. You can start integration & testing with Sandbox & once everything is working fine & tested, move to Production environment. API URL Details ...
    • Credential not available or incorrect in E-invoice/ E-Way Bill

      Please verify whether the API credentials for E-Invoice/E-Way Bill have been correctly added in the Entity section of the Cygnet portal for the GSTIN where this error is occurring. Please follow the steps below to check if the API credentials have ...